您好,欢迎访问合肥闻水生态科技有限公司官网!
网站地图
加入收藏
联系我们
全国咨询热线
15055136468
网站首页
关于我们
公司简介
业务范围
公司业绩
新闻资讯
在线留言
联系我们
首页
>>
新闻资讯
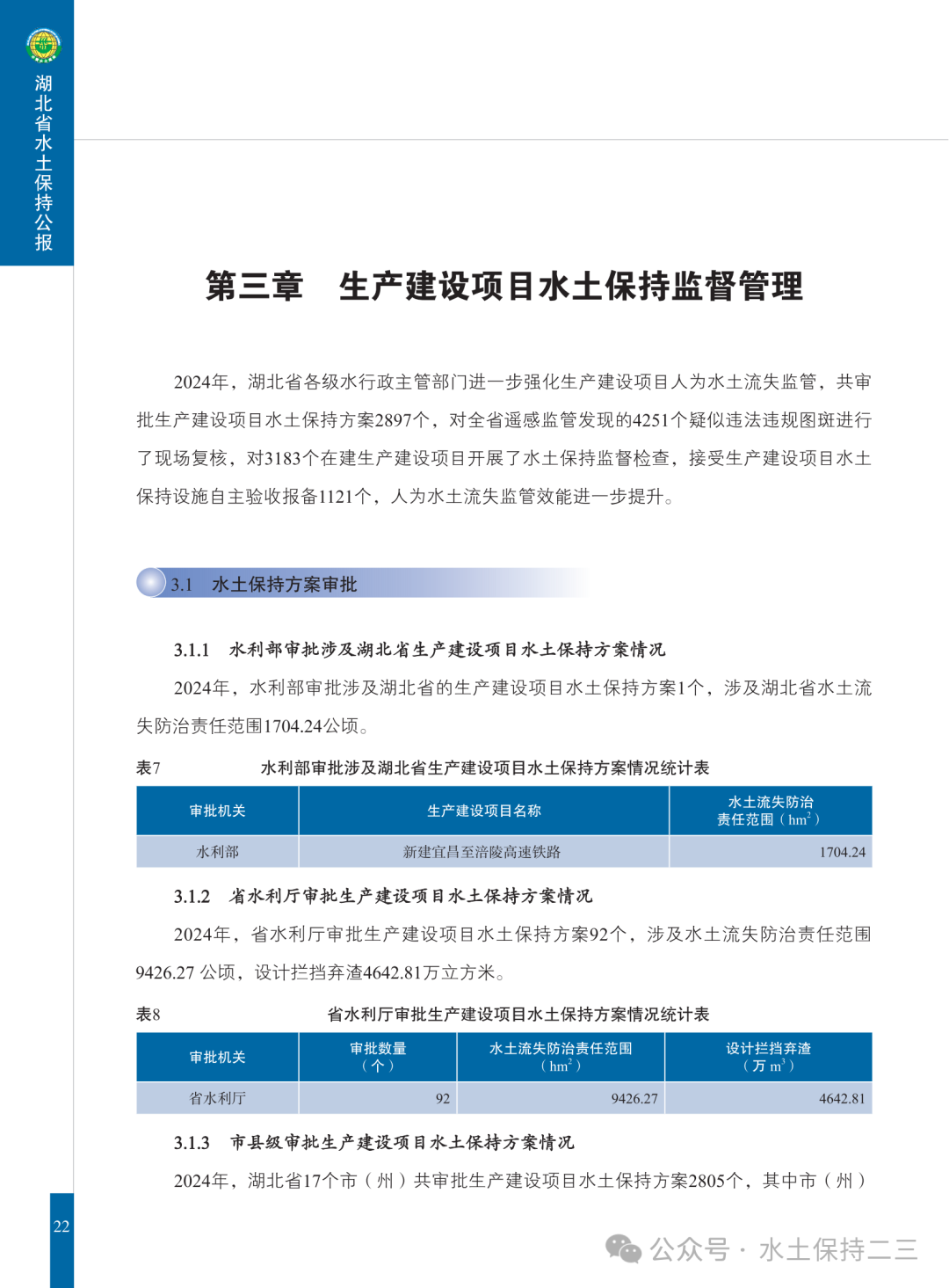
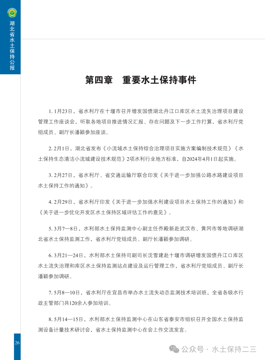
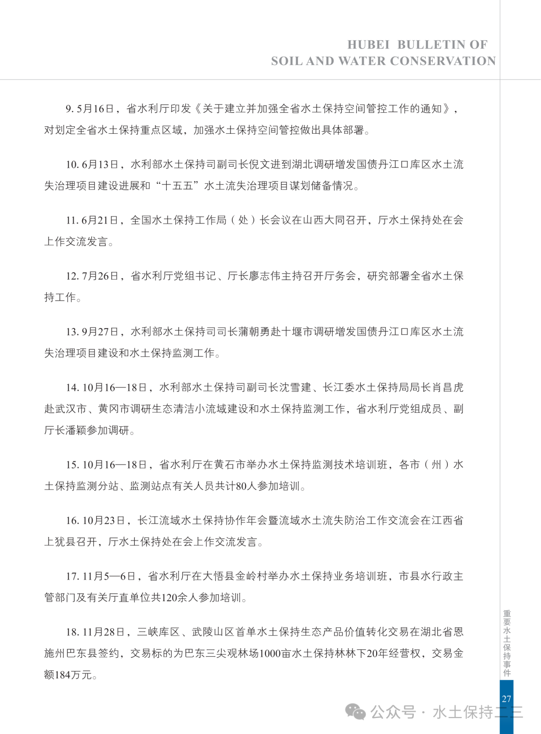
湖北省水土保持公报(2024年)
发布时间:2025-08-21 19:57:46
浏览次数:
0
分享到:
上一篇:
无为市渡江公园储备林项目水土保持设施
下一篇:
无为市严桥镇名流公墓项目水土保持
Copyright © 2022 合肥闻水生态科技有限公司 All Rights Reserved.备案号:
皖ICP备2020019638号-1
15055136468
微信号:xunhuan1119
微信二维码